淘宝规范“教育培训”下三级类目资质要求
3月25日消息,为规范淘宝网教育培训行业发展,保障消费者的合法权益,淘宝网对《淘宝网教育培训行业管理规范》进行了调整。
亿邦动力获悉,此次规则变更将于2019年3月27日正式生效。
主要变更内容如下:
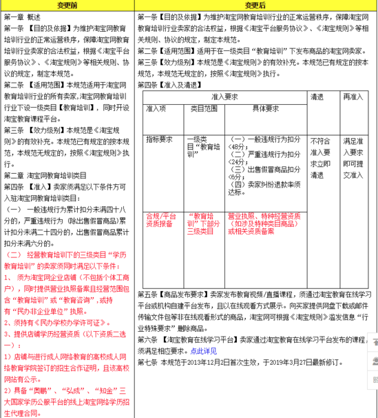
明确“教育培训”下部分三级类目卖家的资质要求,同时对原规则内容进行精简表述。
1. “教育培训”下部分三级类目准入要求,需提供营业执照、特种经营资质(如涉及特种类目商品)或相关资质备案,不符合准入要求将立即清退;
2. 明确“教育培训”下的部分三级类目,提交营业执照、特种经营资质(如涉及特种类目商品)或相关资质备案具体的备案资质;
3. 教育培训下的三级类目包括:远程网络教育培训、 自学考试培训、驾驶技能、运动、论文检测与查询,及在以下三级类目发布提供线下学习的学前教育、小学辅导、初中辅导、高中辅导。其中,特定市场商品包括:远程网络教育培训、 自学考试培训、驾驶技能,及在以下三级类目发布提供线下学习的学前教育、小学辅导、初中辅导、高中辅导。
- 上一条 上一篇:推进网络强国建设 共享互联网发展成果
- 下一条 下一篇:腾讯投资超级导购 在零售棋盘又落子




